This thread has been locked.

If you have a related question, please click the "Ask a related question" button in the top right corner. The newly created question will be automatically linked to this question.

ADS830内部参考问题

Other Parts Discussed in Thread: ADS830

你好!最近做一个电路要用到ADS830,我看了它的芯片手册,说它的参考电压,可以内外部参考,但我看完手册,就没提到它的内部参考电压到底是多大,因为我想用内部参考,你们能告诉我它的内部参考电压是多少吗?如果用到外部参考,它的外部也没有接参考电压的的引脚?所以来请教各位TI的老师。如果可以的话给我提供一个完整的ADS830的应用电路图,(各引脚怎样连接),谢谢了!

  • Hi

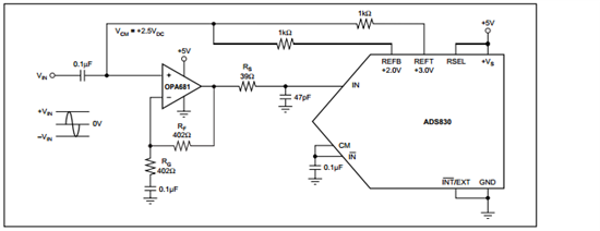
            见datasheet中Pin脚定义:

       

       INT/EXT脚决定内部参考电压或者外部参考电压,当选择内部参考电压时INT/EXT 接GND, 见如下电路(来自datasheet):

          

       此时REFB=2V, REFT=3V, 此时你可以认为REF=REFT-REFB=1V, 并有RSET决定满刻度1VPP/2VPP.。

      

  • 你好,还是有点不太明白,他的参考电压为什么要设置两个,REFT和REFB,发现其他的芯片都是一个参考电压,这样就明显知道我设置的参考电压是多少,在进行AD采样后,把采到的幅值大小根据参考电压的大小来进行二进制转化,那现在使用ADS830,我怎么根据参考电压来进行数字量的转化,就像你所说的,此时参考电压REF=REFT-REFB=1V,是按照1V来参考实现模数的转化吗?

  • Hi

       这颗芯片和其他芯片不同。这个芯片采用差分参考电压,很可能是因为要产生一个2.5V的共模电压。

       在量化关系中其实并没有用到参考电压,而是用到满刻度FS, 而这个之前提到过,内部参考电压设置后,用RSET来设定FS, 见下表: