This thread has been locked.

If you have a related question, please click the "Ask a related question" button in the top right corner. The newly created question will be automatically linked to this question.

ADS1292R 噪音问题

采样率500SPS,无丢帧,下图电压单位V。

上边波形,下边频谱

采集到的数据波形如下:

导联线断开

导联线电极短接N-P

导联线未接开路

导联线未接,短路N-P

采集到的图形,一次性电极,LR-RR-RL三个电极

滤波器

噪音太大,信号无法恢复,加上50Hz消谐器后波形就不想样了

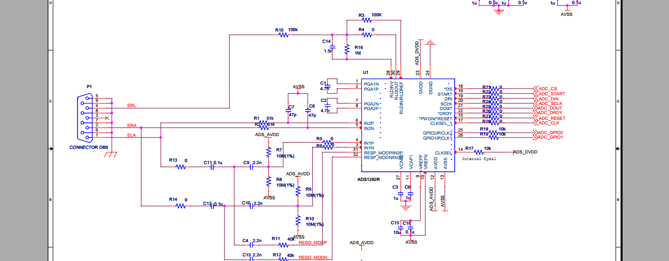
原理图

求TI神仙爷爷、奶奶、阿姨、叔叔、哥哥、姐姐、妹子etc.指路,

告诉小弟应该朝那个方向改进。

不胜感激 、先谢为敬。

  • 你好!

    1,“导联线电极短接N-P ” 和“导联线未接,短路N-P”两个测试中N-P短接是用寄存器设置实现的吗?

    2,如果“导联线电极短接N-P ” 不正常,而“导联线未接,短路N-P”正常的话,那么极有可能就是导联线引入的50Hz共模干扰。请问你的导联线长度?它有屏蔽吗?

    3,另外,如果采集到这么强公频干扰的话,往往是右腿驱动没发挥作用。请检查右腿驱动信号有没有真正产生作用? 可以在“采集到的图形,一次性电极,LR-RR-RL三个电极”这种测试情况下直接断开右腿驱动,看一下对信号是否有影响?

    谢谢。

  • 1.没有使用内部短接,"导联线电极短接N-P" 是电极贴在在一起,“导联线未接,短路N-P”是将DB引脚用飞线焊在一起。

    2.导联线没有屏蔽的,但是用心电图专用TPS硅胶线改造的,应该是符合标准的。大概有个1.5M 长.

    这里还有个情况是,不连导联线,但使DB接口开路,噪音一样比较大;一短接就就降下来了。

    3.这是没有使用右腿电极没有接上,采集的信号。

    与接上的电极的信号只是直流偏置电压的区别就是,右腿驱动信号将它抬高了。

    右腿驱动的设置是向RLD_SENS写0xEF,不知道这样设置对不对。

    又重新设置了下CH2的MUX ,成RLD_DRPM

    幅值总体是小了,但是心电信号依旧没有,最强的依旧是50Hz

  • 你好, 在EVM板做了下测试如下图,包含寄存器供参考。 CH2的MUX 设置成RLD_DRPM可能会影响信号,改为normal electrode试下?

  • 我对比了下,除了没有使能LEAD_OFF功能、和CAL_ON不一样(我打开了)之外,没什么不同啊。

    MUX 设置成NORMAL就成上面采集的那样子了。

    怎么验证RLD是不是真的起作用了?

    还有一个情况是,飞线短接LR和RR,刚开始失调电压很小,过一会就有类似震荡波形出来了,

    用手触碰下就下去了,过一会就又上来了,刚开始以为虚焊,重新焊了下依旧。

    开头像是正弦,最后就演化成采集类似三角波(反相梯形波)的东西,和之前采集到的干扰信号很接近

    求大神指点。

  • 你好 JHL老师

     我用你这个配置,画出了稳定的心电波形(用的心电模拟器),看这个配置同时也配置了呼吸寄存器,但是没有得到呼吸波形。而且怎么配置也不对,能不能把你用评估版做的呼吸波形贴一下,我直观的看一下。。谢谢。。