TVP 7002相位值TI推荐的是YCbCr格式的所有分辨率都是00H,RGB格式的所有分辨率都是80H,实际调试发现不同分辨率的相位值更本就不一样,相位不稳会造成电脑桌面的的字迹边缘抖动厉害,即使调到一个合适值以后更换不同的电脑或笔记本相位又需要重新调整,请哪位大侠指点一下7002的那些参数可以表征当前分辨率的相位不稳定?或者怎样能判断当前的分辨率相位不稳定?如果可以判别出当前相位不稳,CPU可以自动去调节相位,那这个问题也算解决了!
This thread has been locked.
If you have a related question, please click the "Ask a related question" button in the top right corner. The newly created question will be automatically linked to this question.
TVP 7002相位值TI推荐的是YCbCr格式的所有分辨率都是00H,RGB格式的所有分辨率都是80H,实际调试发现不同分辨率的相位值更本就不一样,相位不稳会造成电脑桌面的的字迹边缘抖动厉害,即使调到一个合适值以后更换不同的电脑或笔记本相位又需要重新调整,请哪位大侠指点一下7002的那些参数可以表征当前分辨率的相位不稳定?或者怎样能判断当前的分辨率相位不稳定?如果可以判别出当前相位不稳,CPU可以自动去调节相位,那这个问题也算解决了!
你好
能提供一下你的模拟部分的电路图或者框图吗? 另外可以在DSP视频相关方面的板块重新发一下这个问题,那里比较多视频方面的专家。
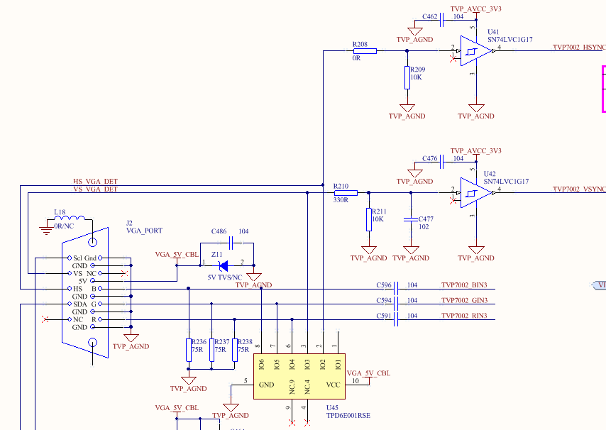
OK,电路图,包括电源电路、PCB 都是按照Ti推荐的EVM设计的
附件是VGA接口电路图,其他就是芯片原图了,