Part Number: ADS8900B
尊敬的工程师
您好
我在用pspice模型仿真的时候遇到这样的问题。
这个芯片的数字输出是哪个引脚是Vsamp?
为什么我在做时域分析的时候不能获得数字波形?,如何能把数字波形保存起来呢?
Tacq、Tconv、ResetSH又表示什么意思呢?

感谢!
此致。
This thread has been locked.
If you have a related question, please click the "Ask a related question" button in the top right corner. The newly created question will be automatically linked to this question.
Part Number: ADS8900B
尊敬的工程师
您好
我在用pspice模型仿真的时候遇到这样的问题。
这个芯片的数字输出是哪个引脚是Vsamp?
为什么我在做时域分析的时候不能获得数字波形?,如何能把数字波形保存起来呢?
Tacq、Tconv、ResetSH又表示什么意思呢?

感谢!
此致。
Hi Ethan,
已得到回复:
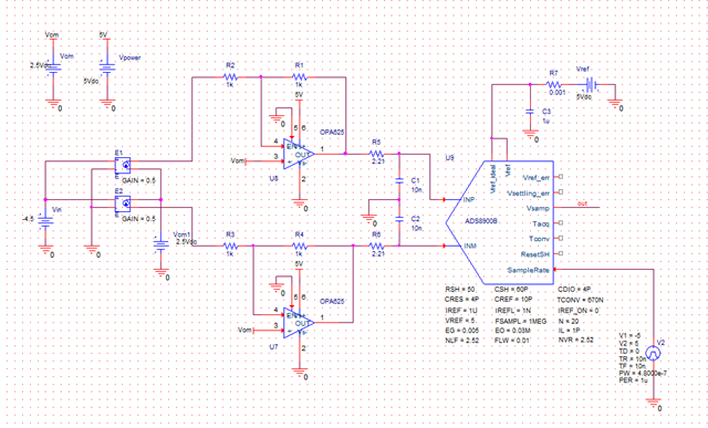
ADS8900B PSPICE模型仅对ADC的模拟部分建模,包括ADC的采样和保持前端。该模型的目的是正确设计ADC输入放大器和参考,以确保在转换周期的采集阶段正确稳定。该型号不提供对应模拟输入电压的数字输出。
以下应用说明详细介绍了该模型以及如何在仿真中使用它。
Understanding and Using SAR ADC SPICE Micromodel
Each of the pins are described in Table 2 of the application note and copied below for reference.
每个引脚的含义在上述应用说明的表2中进行了说明,如下截图所示:

关注的主要输出信号是Vsetting_error,它显示ADC的稳定时间。该输出应在ADC采集期间内稳定为接近0的误差。在1MSPS下运行ADS8900B时,总采集时间为300ns。