This thread has been locked.

If you have a related question, please click the "Ask a related question" button in the top right corner. The newly created question will be automatically linked to this question.

ADS1118测量热电偶温度范围的问题

Other Parts Discussed in Thread: ADS1118, ADS1118EVM, ADS1148

在TI的参考设计有一个ADS1118的测热电偶应用,连接:www.ti.com.cn/.../tipd109    这个方案使用的单电源供电,但是竟然说能够测量到-40°C 至 150°C,热电偶在零下温度时产生的是负电压,我不知道这个设计单电源供电是如何测量到负电压的?我自己参考这个设计画的板子,热电偶到零下温度时,AD采集回来的数据都是错的。

  • 你好,

    ADS1118是差分输入,差分输入有个特点就是在单电源供电能产生所谓‘负电压’,只要负向输入端大于正向输入端,然后一减,不就成负的了吗。

    当然,热电偶接进去是要有偏置网络的,得把电压抬升到一个ADC能承受的共模电压里。你可不能把热电偶一端连地了...

  • MichaelSheep :

    您好,我现在在实验ads1118接k型热电偶,有个问题想咨询下:

    首先是抗干扰的问题,就是我们应用在炼钢的工厂,环境很恶劣,不知道芯片会不会受到相应的影响,

    其次就是现在我发现ads1118读温度基本ok,我们用的热电偶是铠装热电偶,长度可能有1米左右,问题就是当我用手去触摸铠装热电偶时(不是触摸测温端),发现ads1118的温度跳变,大概不超过5度的范围,如果当前温度是20的话,可能会出现20-25之间的温度,

    难道手的触摸会带来这么大的影响么?我换了磁珠进行实验,还是不行,不知道有什么好办法么?

  • 我用的ADS1148,使用类似万用表的仪器模拟的热电偶,输入管脚都加了VDD/2的共模电压,当仪器调到负电压输入时,采集回来的值是2.048V,好像是内部参考电压,改变输入负电压的大小,采集回来的值没有变化,不知道为什么?

  • 你触摸的是铠装热电偶的冷端吗?如果是的话,就跟触摸ADS1118是一样的,反应很灵敏的,我用手触摸AD,示数也变化很大,要保证热电偶冷端跟AD的环境温度尽量一致,减小误差。

  • 能上个电路图么,有图容易说明,也不容易理解错

  • 你好,

    我认为用手去碰是不太容易控制的测法,毕竟手有静电,湿度等一些干扰。

    你们用在炼钢厂,具体环境恶劣有哪些表现呢? 一般我知道的就是在芯片输入端做一些保护电路和滤波电路,尽量减少环境给输入信号带来的影响。如果板子放置的地方温度变化也很大,那就尽量做好冷端的补偿。

     

     

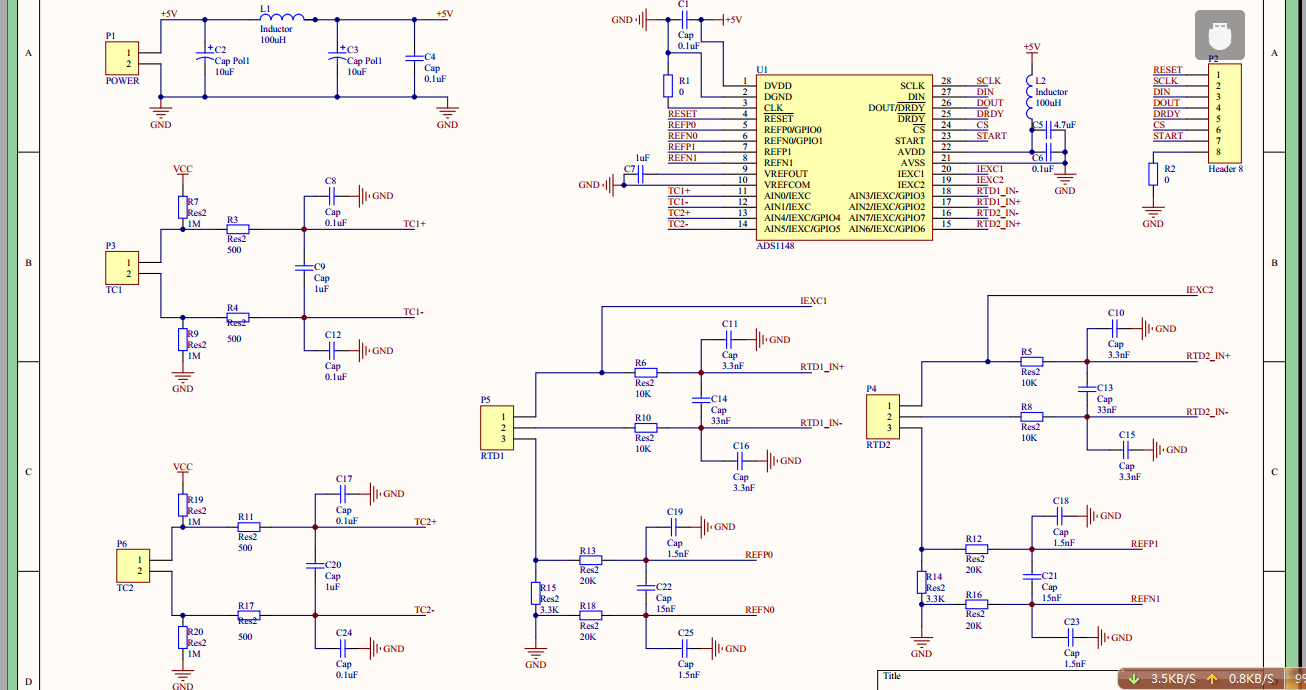
  • 这是测试2路TC和2路RTD的原理图,请MichaelSheep看看为什么我的不能测到负电压输入信号,谢谢!

  • 谢谢您的回答,

    确实,按道理来讲手去碰会遇到静电干扰等问题,

    我们之前用的美信的31855,热电偶方案,他的问题是环境有干扰(我们用手机信号去干扰芯片)的时候,芯片的读数非常异常,甚至出现负值,和正确值差出几百甚至上千度,但是这个芯片当我们用手去碰热电偶的时候,却不会带来干扰,读数很稳定,

    ads1118的抗干扰我们觉得比较不错,唯一的瑕疵就是手碰带来的温度值的波动,所以我们想解决下这个问题,

    我个人怀疑的是两个芯片的AD采集端不一样,ti的是靠电容的充放电实现的,美信的方案中采用了磁珠,我的ads1118换上了磁珠但是效果不明显

  • 官方手册上关于ANALOG INPUTS一节说:在ads1118的模拟输入之前,是通过对电容的充放电,然后进入模拟的输入,请问这么做有什么好处?为什么采用这种模拟前端的处理方式?

    不知道采样率的改变能不能改善手碰带来误差的问题,采样率设置太低的话,会出现读数错误

  • 我测了一下官方的demo板ADS1118EVM,手碰的话最大可能就1度左右,

    这是为什么?

  • 额,我看了一下MAX器件的评估板上确实有两颗磁珠,但那个和ADS1118输入端上内部的开关电容是不一样的吧,磁珠主要和板上的三颗电容组成LC滤波作用,对输入信号进行滤波处理。在ADS1118板子上原来的RC滤波换成LC滤波应该也没问题,只是很难保证磁珠或者电感的一致性。用电阻一般已经足够。

    不知道您用手触碰以后采样了几个点,采样了多长时间,采样率是多少,采样出来的值能画出直方图分析或者时域波形变化进行分析么?

     

  • 关于您自己做的板子和官方DEMO比较,您看看你输入滤波器的电阻电容的选取问题。

    电阻一般是要求1%精度的,电容一般用C0G的,如果实在找不到C0G的那就使用X7R的。滤波器的平衡很重要,否则共模干扰可能会转化为差模干扰。C0G电容也可以抑制机械抖动带来的噪声。

  • 您好@Gu peng,

    您意思是ADS1148寄存器配置差分输入引脚都接成VDD/2了吗?如果是这样那是不对的。

    1 ADS1148用于热电偶时候,只需要把一端在寄存器内部配置成VDD/2的Bias电压,另一端高阻。

    2 如果你用外部的电阻分压得到VDD/2的Bias,那就把内部的Bias关掉。

  • 谢谢@MichaelSheep 的耐心回答,TI的参考设计说得没错,确实可以测到差分的负电压,是我的测试源问题,现在都解决了。

  • MAX的磁柱确实和ads1118内部的开关电源作用不一样,但是我不知道ADS1118内部的开关电容到底是什么作用?就是为了对信号的采集么?为什么采用开关电容的方式啊?

    MAX的板子并没有3个电容全焊接上,只有一个差模电容,在MAX的板子上,我把磁柱焊接下来,用手去碰还是没有很大的数据波动的表现,是不是芯片本身就有这方面的问题要我们去考虑

    再有一个就是热电偶的影响,我们现在用的热电偶放到TI的demo板子上,最大能到2度左右的读数波动(用手去碰热电偶带来的数据波动)

    我用手去碰,是连续进行的采样,采样率大概在128以上,没有画直方图,我只是在考虑怎么能去掉这些波动

  • 我想电阻和电容一定是有影响的,我用的是瓷片电容,在市场上买的,不知道特性怎么样,不敢奢求好的特性