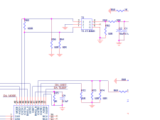
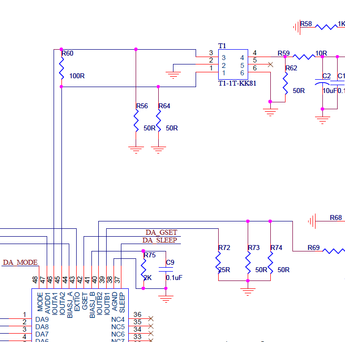
检查了电路,与评估板原理图完全一致
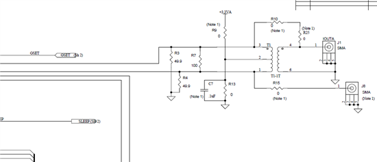
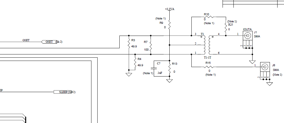
我们板子电路如下
我用FPGA做主控的,目前已经按照手册将
MODE = 1; Dual-bus mode
SLEEP = 0; Disabale sleep
GSET = 0; Independent gain mode
CLKA和WRTA给了2.5MHz的方波脉冲,占空比为高电平80ns,低电平320ns
DA[7~0]发送转换数据
用示波器可以看到CLKA和WRTA均有信号,DA并口也有数据发出。但是用示波器测T1-1T-KK81的pin4,没有任何波形输出。
我拆下R59用万用表量两端电流也没有电流。
我想问下是否还有什么事情我没有做,可能做错了什么,或者如何确认5652是正常的?



