ADS1271是高带宽的24位工业用模数转换器(ADC),它实现了DC精度与AC性能的突破性结合ADS1271拥有51 kHz
的带宽,105 kSPS的转换速率,1.8μV/℃的失调漂移以及高达109 dB的信噪比(SNR),进一步将工业、医疗及汽车应用
中的高精度测量提升到了新的水平。
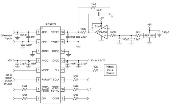
ADS1271的简易连接如下图所示(手册中有):
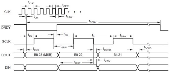
时序图
根据以上时序图,程序可以一直查询DRDY脚状态,查到低电平状态时即可读取数据,参考程序如下:
| ulong ReadAds1271(void) { uchar count; ulongt AdcData=0; while(RDRY) { for(count=0;count<24;count++) { AdcData<<=1; SCLK=0; DELAY; SCLK=1; if(DOUT) AdcData|=0x01; else; DELAY; } } return(AdcData); } |

