Other Parts Discussed in Thread: ADS1278
尊敬的TI大神们:
请教一个问题 ,目前我在调试ADS1278-HT这款ADC芯片,遇到一个问题,采用TDM Dynamic Position Data模式获取数据发现数据不正确,还请大神指点!
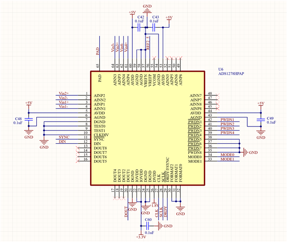
下图是硬件连接图,CLK引脚接单片机PWM引脚,单片机发出25khz的方波(见下图),MODE0接GND,MODE1接10K上拉到3.3V,PWDN1~4接10K上拉到3.3V,只启用了1`4通道。
目前通道1 2悬空,通道3接差分的电压信号,幅值1.0V左右,共模电压1.65V,通道4的负端接电路板的GND,正接1.8V(为了测试)。

下图是STM8AF单片机的SPI获取数据驱动


程序监测ADS1278_DRDY管脚的变化,为低时说明ADS1278完成了一次转换,这时调用ADS1278_SpiInOut去获取数据,由于只启用了1---4个通道,所以12个字节就够用了,程序在下图位置设置断点监测,发现获取到的数据变化没有规则,不知道是哪里设置的不对吗?还望指点,不胜感激!!!








