
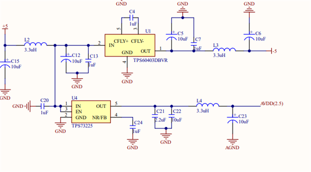
该电源模块为ADS1299双极性供电模块,AVDD 2.5V AVSS-2.5V 请问我的这种设计是否满足要求?
This thread has been locked.
If you have a related question, please click the "Ask a related question" button in the top right corner. The newly created question will be automatically linked to this question.