@Amy Luo
原讨论在这里: https://e2echina.ti.com/support/data-converters/f/data-converters-forum/773824/ads1292r
Hi Amy,
抱歉这次更新有点晚,我发现之前的讨论已经被locked了,所以新开一个.
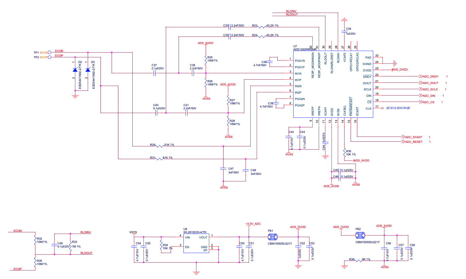
首先回复您的问题: 是的,在关闭了呼吸波及调制解调的情况下,无论是通过读取数据的首字节(我理解首字节应该是包含了LEADOFF_STATUS信息),还是单独读取LOFF_STAT寄存器,获得的状态信息始终是 0x00(首字节为0xc0),无法判断导联是否正常。
另外继续请教,我们经过这段时间的测试,发现我们用算法来判断导联是否连接的方法有漏洞,具体情况是:
我们采用的寄存器配置为(尝试过很多配置,这个是基本准确的):






