我血氧采集配置是,固定光强50,CONTROL3寄存器配置是0x0004,一些正常
AFE44xx_Current_Register_Settings[32] = STAGE2EN_LED1
+ STG2GAIN_LED1_0DB
+ CF_LED1_95P_5P
+ RF_LED1_100K; //Reg32:TIAGAIN: TRANS IMPEDANCE AMPLIFIER GAIN SETTING REGISTER
//红色
AFE44xx_Current_Register_Settings[33] = AMBDAC_0uA
+ FLTRCNRSEL_500HZ
+ STAGE2EN_LED2
+ STG2GAIN_LED2_0DB
+ CF_LED2_95P_5P
+ RF_LED1_100K; //Reg33:TIA_AMB_GAIN: TRANS IMPEDANCE AAMPLIFIER AND AMBIENT CANELLATION STAGE GAIN
AFE44xx_Current_Register_Settings[34] = LED_RANGE_1 + (50<< 8) + 50;

但是我使用绿光的时候,发现数值完全不对,相对于上面的初始化程序,主要将CONTROL3寄存器改为0x8004.效果如下:

可以看出红外正常,但是绿色的采集的波形没有效果。但是实际绿光是亮起来的。
我想知道如何正确的配置驱动绿光采集呢。
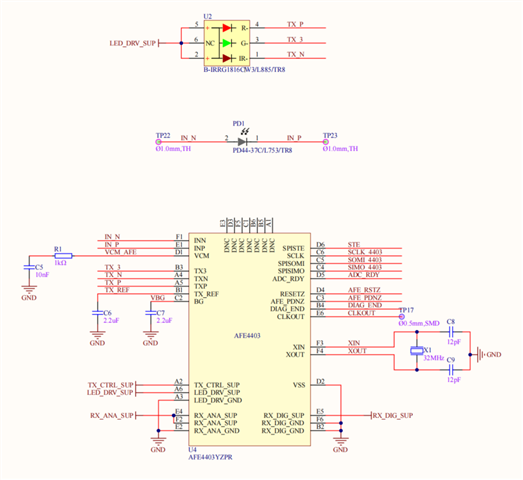
我也已经确认过,我使用的PD的接收带宽是400-1000nm,原理图如下:
