关于ADS1198这个芯片有几个问题想问一下,希望各位不吝赐教
1、由于诱发脑电的信号幅值较高,所以本人打算尝试用ADS1198去采集,经过计算,A/D的精度=2.4V/65536=0.00003662=36.62uV,理论上是可以采到诱发脑电信号的,我想问一下实际上可行吗?
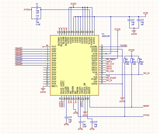
2、我自己画了一个ADS1198的原理图,由于是采集脑电信号,WCT,RLDINV,RLDOUT,RLDIN,RLDREF没接,请问这样有问题吗?打算用内部2.4V参考电压,VREFP悬空,VREFN接AVSS,请问这样可以吗?AVDD的电压可以是3.3V吗?
没贴上转压模块,其中AVDD是3.3V供电,AVSS是-2.5V
请问这样的原理图有没有什么问题呢




