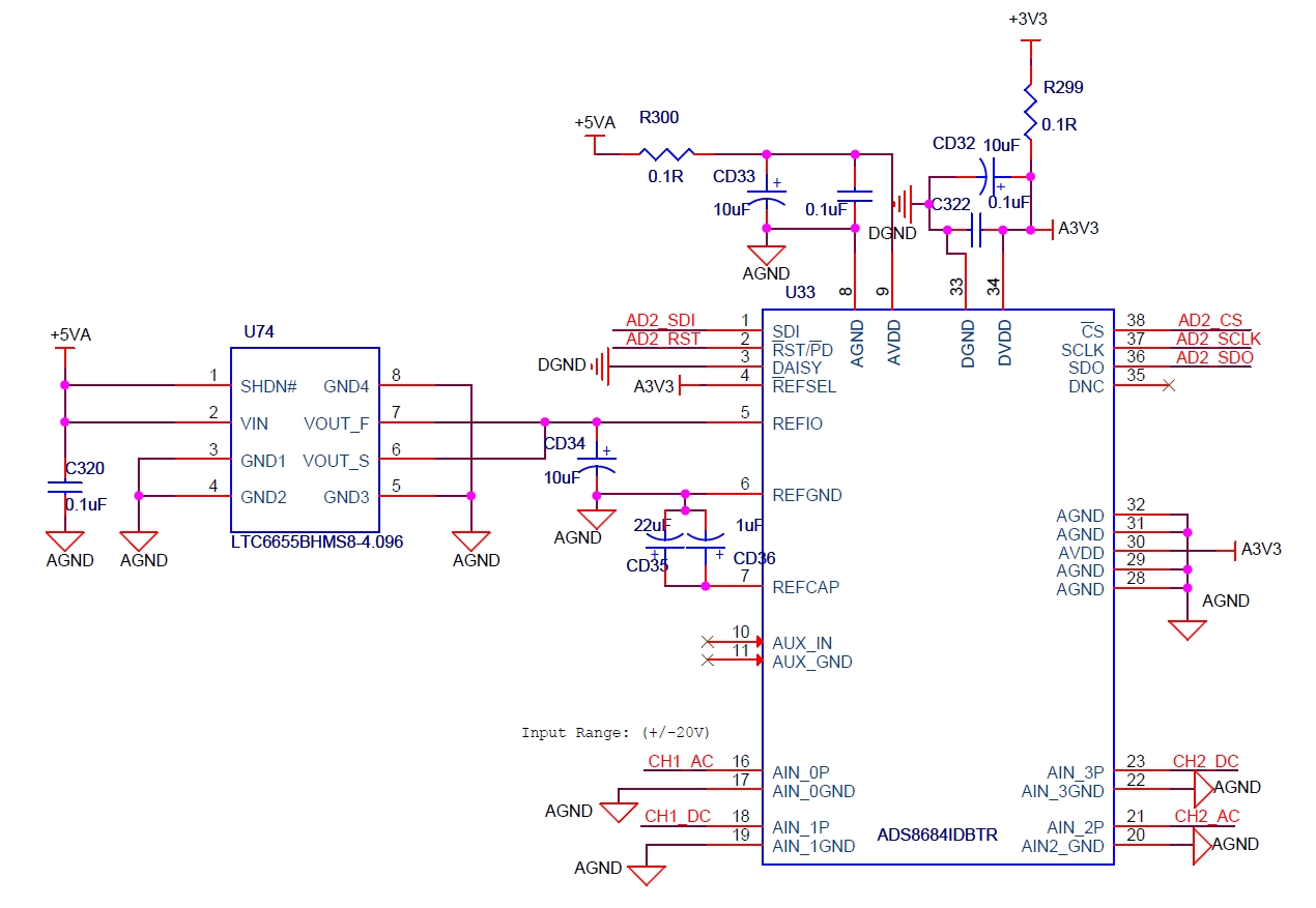
型号:ADS8684IDBTR。
采用FPGA直接驱动,首先通过spi发送命令16'h8500使Program Register为默认值(fpga通过spi可以读出寄存器的值与默认值一一匹配,说明SPI通信是正确的,spi通信时钟sclk为12Mhz),发送命令16'hc400采集2通道的电压值,然后一直发送命令16'h0000并且接收采集2通道的电压值。 通道2输入的电压在-5v~+5v范围内改变,采集的数据都在16'H8000左右跳动。 经检查,未出现接触不良的现象,附近为设计原理图。
This thread has been locked.
If you have a related question, please click the "Ask a related question" button in the top right corner. The newly created question will be automatically linked to this question.
型号:ADS8684IDBTR。
采用FPGA直接驱动,首先通过spi发送命令16'h8500使Program Register为默认值(fpga通过spi可以读出寄存器的值与默认值一一匹配,说明SPI通信是正确的,spi通信时钟sclk为12Mhz),发送命令16'hc400采集2通道的电压值,然后一直发送命令16'h0000并且接收采集2通道的电压值。 通道2输入的电压在-5v~+5v范围内改变,采集的数据都在16'H8000左右跳动。 经检查,未出现接触不良的现象,附近为设计原理图。
谢谢您的回复。 通道设置都是通过寄存器配置的,我直接使用默认的值,并且可以正确的读取出寄存器的值,发送命令16'hc400采集第2通道的电压值,芯片模拟输入引脚有对应的输入电压,但是转换后的电压值不正确。并且经测试,4个通道转换的结果都是这样的。