Part Number: ADC12DJ5200RF
Hi TI团队,
你好!我们在调试ADC12DJ5200RFAVV,VD11 电压1.091V,VA11电压1.089V,VA19电压1.851V,上电后没有给输入时钟5G,2个ADC部分功耗7W左右,给了5G输入时钟,ADC部分功耗19W,是ADC工作异常状态吗?没有ADC初始化,配置软件
下面原理图帮忙review,谢谢!
This thread has been locked.
If you have a related question, please click the "Ask a related question" button in the top right corner. The newly created question will be automatically linked to this question.
Part Number: ADC12DJ5200RF
Hi TI团队,
你好!我们在调试ADC12DJ5200RFAVV,VD11 电压1.091V,VA11电压1.089V,VA19电压1.851V,上电后没有给输入时钟5G,2个ADC部分功耗7W左右,给了5G输入时钟,ADC部分功耗19W,是ADC工作异常状态吗?没有ADC初始化,配置软件
下面原理图帮忙review,谢谢!
您测功耗的时候,板子上面只有ADC这一个芯片吗?具体情境是什么样的?
下方链接有一个评估板文件,您可以和您的原理图进行对比。
Hi Vivian,
我们使用这颗芯片,帮忙提供SDK,需要软件code,谢谢!
Vivian,
你好,我们调试5200有点问题,能加你微信,协助下吗?我手机号码13917788754,谢谢!
公共论坛不发布私人联系方式。
TI没有提供ADC的SDK或者驱动程序,需要客户按照手册进行编写。
如果您的调试有问题,我们建议您重新发帖咨询。
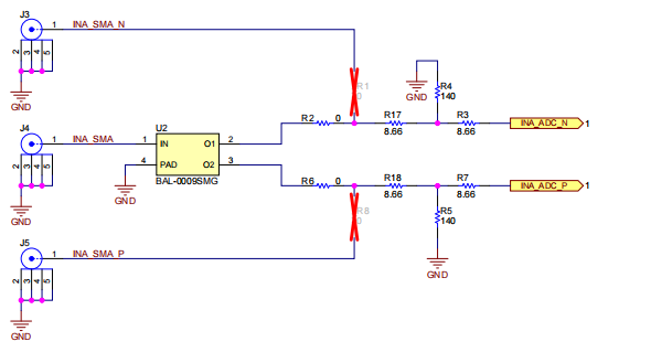
Hi Vivian,
参考设计ADC输入有电阻网络,这是低通滤波作用吗?带宽多少?能提供输入pin内部阻容值,单纯电阻网络没有频率特性,谢谢!
您好 wang,
我们没有这部分资源,建议您到英文论坛咨询资深工程师,他们或许有更多信息可以为您解答。https://e2e.ti.com/