This thread has been locked.
If you have a related question, please click the "Ask a related question" button in the top right corner. The newly created question will be automatically linked to this question.
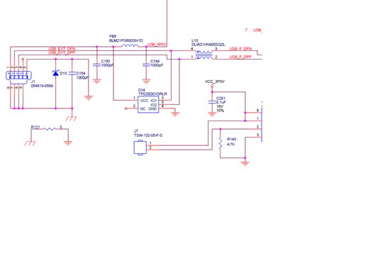
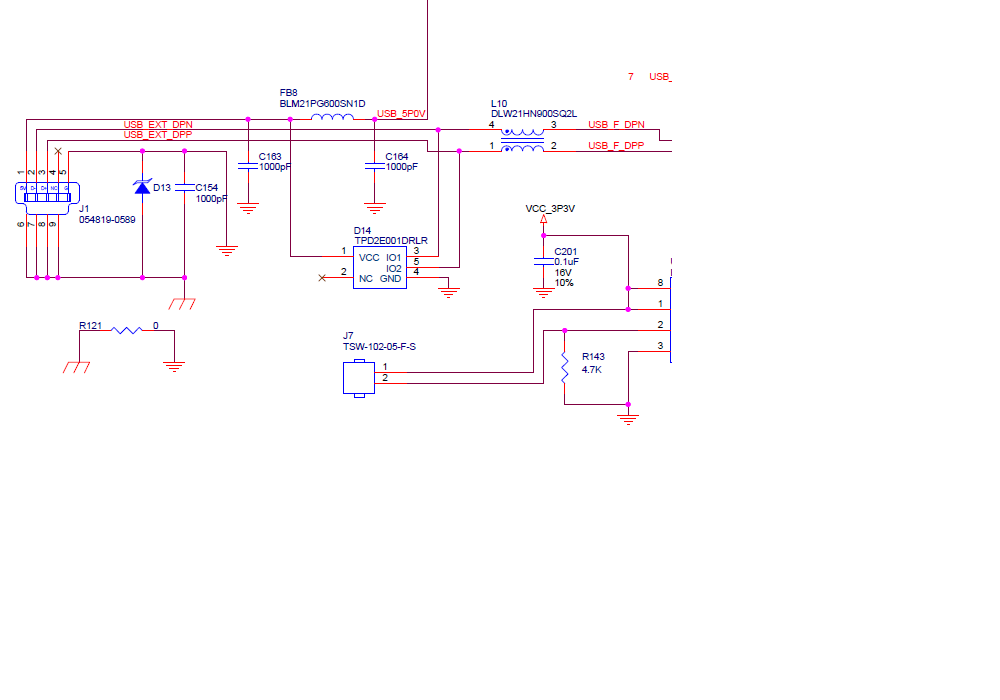
DLP 4000 的USB接口脱落,如何维修?
由于焊盘已经脱了,得飞线.找FB8, L10焊接.