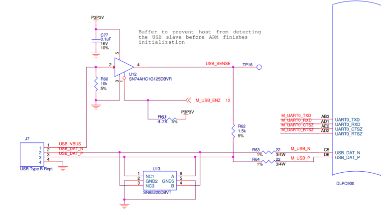
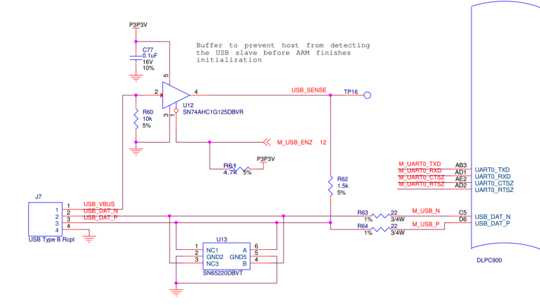
我用的是DLP LCR6500,使用GUI控制,一直以来都没什么问题,运行正常,可是今天突然无法正常连接,6500运行正常,指示灯没有报错(D8、D9常亮,D6闪烁),连接线和电源均正常,但是GUI上无法检测到硬件板,重新下载GUI以及更换电脑后,依旧如此,请问问题出在哪里?
This thread has been locked.
If you have a related question, please click the "Ask a related question" button in the top right corner. The newly created question will be automatically linked to this question.
我用的是DLP LCR6500,使用GUI控制,一直以来都没什么问题,运行正常,可是今天突然无法正常连接,6500运行正常,指示灯没有报错(D8、D9常亮,D6闪烁),连接线和电源均正常,但是GUI上无法检测到硬件板,重新下载GUI以及更换电脑后,依旧如此,请问问题出在哪里?