各位大神,
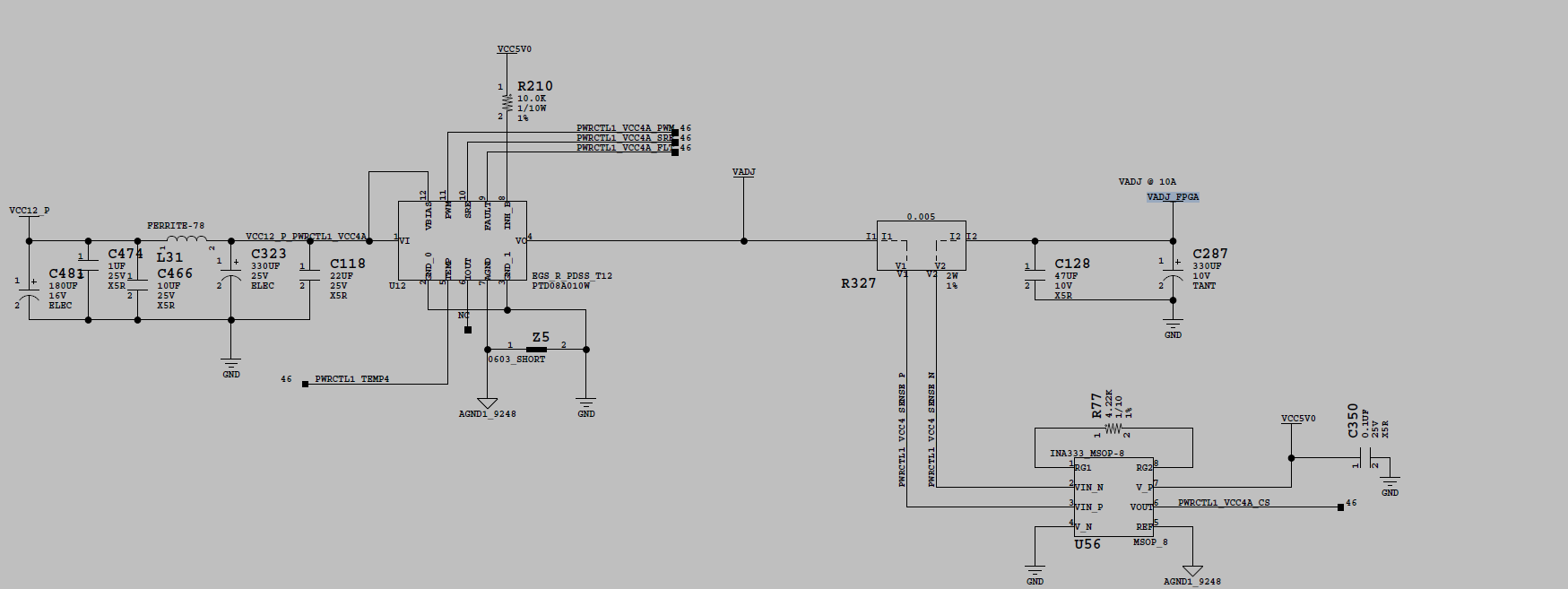
我现在在用VC707FPGA开发板,上面用到了PTD08A010W这款电源芯片,这里提供的是12V转1.8V的功能,但现在我想把1.8V的输出通过软件编程的方法来改成3.3V的输出,请问有谁可以提供具体的帮助吗?下面是实际的电路以及电路原理图,我要调的电压为VADJ_FPGA:
This thread has been locked.
If you have a related question, please click the "Ask a related question" button in the top right corner. The newly created question will be automatically linked to this question.
各位大神,
我现在在用VC707FPGA开发板,上面用到了PTD08A010W这款电源芯片,这里提供的是12V转1.8V的功能,但现在我想把1.8V的输出通过软件编程的方法来改成3.3V的输出,请问有谁可以提供具体的帮助吗?下面是实际的电路以及电路原理图,我要调的电压为VADJ_FPGA: