This thread has been locked.

If you have a related question, please click the "Ask a related question" button in the top right corner. The newly created question will be automatically linked to this question.

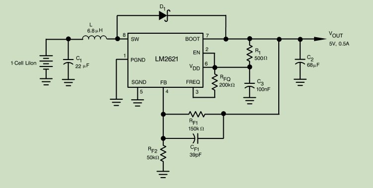
RE:使用了两个LM2621做并联输出,一组:5V*0.5,一组:3.3V*0.5,噪声变大了很多,请教如何解决或修改

Other Parts Discussed in Thread: LM2621

电路使用了参考电路,频率设置在1MHZ,L使用了4R7UH。