Other Parts Discussed in Thread: DLPC3479
cypress出来IIC是如何跟mcu和c3479连接的?
是第一种:cypress直接连接C3479即可;
还是第二种:cypress连接C3479,然后cypress连mcu的iic0,接着mcu的iic1连接c3479;
还是有第三种第四种连法?
This thread has been locked.
If you have a related question, please click the "Ask a related question" button in the top right corner. The newly created question will be automatically linked to this question.
cypress出来IIC是如何跟mcu和c3479连接的?
是第一种:cypress直接连接C3479即可;
还是第二种:cypress连接C3479,然后cypress连mcu的iic0,接着mcu的iic1连接c3479;
还是有第三种第四种连法?
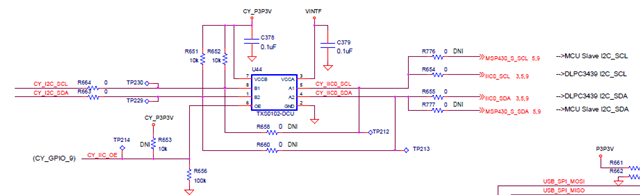
请参考TI的reference design. www.ti.com.cn/.../TIDA-080005

是的,我看过这个原理图和block program,这个原理图可以理解成几种方案,
一:cypress连接C3479,然后cypress连mcu的iic0,接着mcu的iic0连接c3479;
二:cypress连接C3479,然后cypress连mcu的iic0,接着mcu的iic1连接c3479;(DNI 连同时)
我想知道DLP4710EVM-LC使用哪种方案实现光机功能的?
GUI发送的指令是通过cypress直接给c3479的。
是的。
MSP430 is used as front-end and sends few commands over I2C. It is optional to have and not a must.
Cypress is used to send I2C commands to DLPC3479 and also to update firmware in SPI flash through USB.
谢谢!
你的这段描述摘要在哪个文档?我下载了很多文档怎么没找到的?单纯做光机方案,MSP430是不是可以去除掉?
更多信息请参考: e2e.ti.com/.../2884404