各位工程师们您好。最近我在调试ISO5500的IGBT驱动时,遇到了问题。
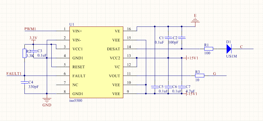
首先阐述一下我的电路结构,PWM输入的信号源,芯片的3.3V供电端,以及所用的金升阳隔离DCDC(输入0 v,15v,输出-15v,0v,15v,输入输出相隔离)的输入端全部共地。
问题与现象:
1,一开始不知道是不是偶然情况,芯片工作正常,经过几次上电断点后,就再也不正常了。芯片的门极一直没有输出,电压为-15V。FAULT与RESET引脚皆为高电平,试着把RESET引脚拉到低电平,现象一样。
2,芯片在上电时很容易烧毁。现象为3脚与8脚变成短路。其中一种烧毁原因是,如若芯片的输出端不接IGBT,芯片上电瞬间烧毁。但在避免这种状况时,芯片还是容易莫名奇妙的烧毁。

