Part Number: LMH1297
Hi
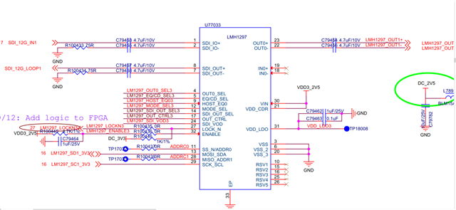
我们产品使用LMH1297作为SDI接口芯片,速率12G,在4K30HZ时,loopout可以正常输出,4K60HZ时loopout没有输出,软件初步排查寄存器配置没有问题,怀疑硬件信号质量不好,速率超标,导致内部CDR错误。
手册上写芯片可以检测内部眼图,请问这个怎么检测,需要哪些命令?读取和配置哪些寄存器?
或者还有其他方面可能到时loopout无输出的原因?
This thread has been locked.
If you have a related question, please click the "Ask a related question" button in the top right corner. The newly created question will be automatically linked to this question.
Part Number: LMH1297
Hi
我们产品使用LMH1297作为SDI接口芯片,速率12G,在4K30HZ时,loopout可以正常输出,4K60HZ时loopout没有输出,软件初步排查寄存器配置没有问题,怀疑硬件信号质量不好,速率超标,导致内部CDR错误。
手册上写芯片可以检测内部眼图,请问这个怎么检测,需要哪些命令?读取和配置哪些寄存器?
或者还有其他方面可能到时loopout无输出的原因?
您好,
CDR锁定指示是PIN27 LOCK_N这个引脚吗?
是的。或者您也可以读取相关的寄存器。
硬件配置通常不会影响 4K60 输出。不过,图像分辨率非常差。您能否重新发送图像给我们,以便我们再次查看硬件配置以确认?
输入电缆长度是多少?此外,4K60 的输出信号是否有发送到 FPGA?