Part Number: DP83822H
TI的工作人员您好:
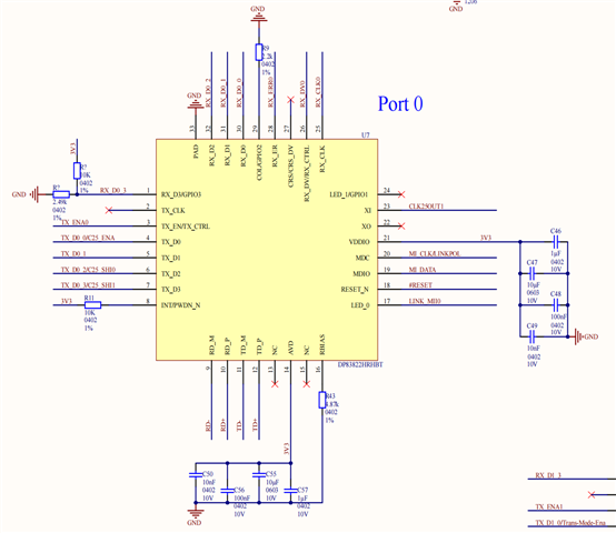
我在进行ETHERCAT从站的设计,ESC为ET1100,PHY芯片选用DP83822H系列,目前主站端检测不到从站,用示波器测量DP83822的引脚发现,RX_CLK为所需25MHZ时钟,但是相邻引脚RX_DV和CRS也为同样的25MHz,文件是我的原理图,请问是哪里出了问题,我该如何更改?
感谢。BASEProject0312.pdf
This thread has been locked.
If you have a related question, please click the "Ask a related question" button in the top right corner. The newly created question will be automatically linked to this question.
Part Number: DP83822H
TI的工作人员您好:
我在进行ETHERCAT从站的设计,ESC为ET1100,PHY芯片选用DP83822H系列,目前主站端检测不到从站,用示波器测量DP83822的引脚发现,RX_CLK为所需25MHZ时钟,但是相邻引脚RX_DV和CRS也为同样的25MHz,文件是我的原理图,请问是哪里出了问题,我该如何更改?
感谢。BASEProject0312.pdf
我需要你的帮助来将应用行为简化为物理层行为。是否有通过LED0的链路连接?是否有寄存器访问?为何RX_DV和CRS会显示25MHz的振荡,原因非常不明。
TX引脚是输入,因此如果MAC没有发送任何数据,则此行为会对齐。TX_CLK和RX_CLK可能由于非最佳测量技术或真实的板寄生效应而显示圆形波形。你想要的MAC接口是什么?MII?如果是这样,为什么TX_CLK、COL、CRS未连接?
我会确保示波器探头能够容忍3.3V波形,探头和示波器都有足够的带宽。RX_DV是否显示3.3V电平?