Part Number: TPD4S311A
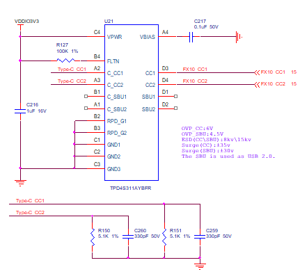
电路应用见下图:
故障现象:接入 CC1 时,USB 连接器侧 CC1 电压为 0.41V,信号经 TPD4S311AYBFR 后,芯片后端 CC1 与 CC2 端均出现电压,数值约 0.44V;
接入 CC2 时,USB 连接器侧 CC2 电压为 0.41V,信号经 TPD4S311AYBFR 后,芯片后端 CC1 与 CC2 端同样均产生电压,数值约 0.44V;
仅调整 USB 连接器侧 CC2 分压电阻后,连接器端 CC2 电压升至 0.75V,但信号经 TPD4S311AYBFR 后,芯片后端 CC1、CC2 端仍均有电压,且电压值依旧维持在 0.44V 左右。
芯片后端,CC1和CC2不短路,阻抗为6.5MΩ左右
