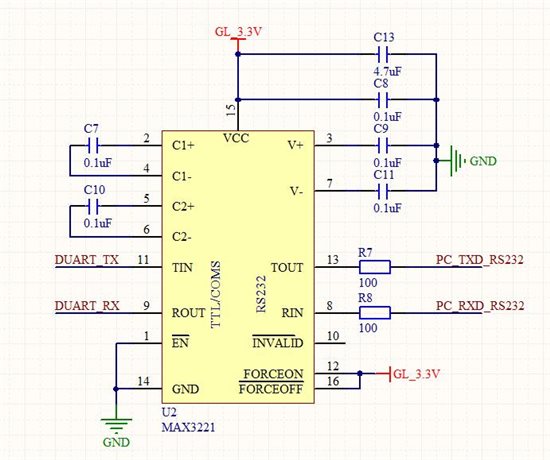
我使用是的MAX3221IPWR(TI的货,不是美信的),电压是3.3V(4.7uF + 0.1uF),四个电容(C1、C2、C3和C4)放0.1uF,在通信的时候,RS232转TTL没问题,但TTL转RS232就输出乱码了(不是我发送的数据),单片机和PC机通信,PC机用USB转串口线(CH340芯片)。电路图如附件中
This thread has been locked.
If you have a related question, please click the "Ask a related question" button in the top right corner. The newly created question will be automatically linked to this question.
用示波器对比下两边的波形,首先看信号经过该芯片后是否有变化,如果信号正常,查下软件移位或者其他是不是有问题。
用的串口通信软件测试的?或者直接给接收端输入一个有效的逻辑电平,用示波器观察下输出呢?