This thread has been locked.

If you have a related question, please click the "Ask a related question" button in the top right corner. The newly created question will be automatically linked to this question.

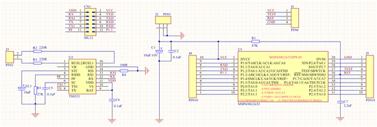
TSS521 mbus通信问题

Other Parts Discussed in Thread: TSS521

用tss521搭建的mbus从机,原理图如下。与mbus主机连接后,不能正常通信,而且tss521发热厉害,恳请指出电路中的问题。