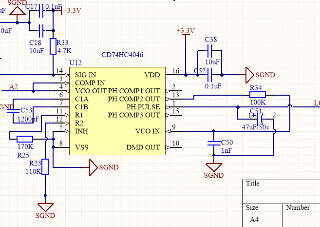
目前使用CD74HC4046时,芯片的输出波形好像一直在捕捉输入波形,没有锁定。芯片周围的参数设置如下。 14脚输入信号频率大约83K,蓝色是4046输入波形,红色是4046 输出波形,红色波形与蓝色波形的相位关系一直在变化没有锁定,请教一下是什么原因?



This thread has been locked.
If you have a related question, please click the "Ask a related question" button in the top right corner. The newly created question will be automatically linked to this question.
应该是和外部RC的取值有关,这里有一篇应用手册,里面详细介绍了如何对RC取值,可以参考下。
