This thread has been locked.

If you have a related question, please click the "Ask a related question" button in the top right corner. The newly created question will be automatically linked to this question.

LSF0204的问题

Other Parts Discussed in Thread: LSF0204, LSF0102

我用LSF0204作为GPIO电平转换的芯片。1.8V转成5V

但是当GPIO为0v,GPIO_pu2输出给LSF0204端测试的值是0.8V,5v那边的输出也是0.8V?达不到0V?

去掉0204,GPIO的输出正常.GPIO_PU2那边无上拉下拉电阻

  • 我的GPIO是PUSH-PULL的。这个芯片的应用是不是只能是OD的那种类型的GPIO才可以用?

  • 不是的,LSF0204既可以应用于OD也可以用于push pull的。

    按你的描述要1.8V到5.5V转换,下面又说0.8V,输出达不到0V?所以确认下是想实现几V到几V电平转换?

  • 我的IO是高电平是1.8V,要转换成5V。

    接上LSF0204后,IO的低电平输出就达不到0V,只能是0.8V.

    去掉LSF0204,IO的低电平输出是0V

  • LSF0204的 内部已经集成200Kohm,所以EN端外部可以不需要再上拉200K,直接接VCCA即可。

    输出低电平不能达到0V,增加右边上拉电阻值试试呢?

  • 是在芯片的输出端加上拉。我试过了。问题同样存在。301欧姆的上拉!参考的是官方的开发板的电路图

  • Kailyn Chen 说:

    LSF0204的 内部已经集成200Kohm,所以EN端外部可以不需要再上拉200K,直接接VCCA即可。

    输出低电平不能达到0V,增加右边上拉电阻值试试呢?

    LSF0204器件,如果EN直接接到VCCB,而不是VCCA,是否能够正常工作?

    如果不能正常工作,为什么呢?

    看Datasheet,LSF0204与LSF0102的原理是一样的,为何LSF0102是说接在VCCB的呢?

  • 请问你的问题解决了吗?我也遇到了同样的问题

  • 这个漏极开路的电平转换芯片有两种:

    1,LSF010x系列,EN引脚以Vref_B(即高压侧)为参考,且需要外接200k电阻到Verf_B引脚以使能。

    2,LSF0204x系列,EN引脚是以Vref_A(低压侧)为参考的;内部集成200k电阻,且是以Vref_A为参考的。

    可以这样使用:1)假如Vref_A是低压侧,接1.8V电源,那么EN引脚可以使用1.8V逻辑电平的GPIO来控制该器件工作与否;2)EN引脚也可以通过10-100k电阻直接接在1.8V电源上使能。

    这里需要注意:我发现了个问题,Datasheet和slva675b这个文档中有矛盾;Datasheet说PSF0204x器件的EN被设计成由Vref_A供电,但slva675b又说,有集成了200k电阻,连接到Vref_B。我要到e2e.ti.com去提问确认下。

    我使用的是EN引脚上拉到1.8V直接使能是可以工作的。另外,slva675b这个文档中还有如下这句话。实际上呢,我将EN引脚通过100k电阻,无论是接到Vref_A还是Vref_B,器件都是可以工作的。

    http://www.ti.com/lit/an/slva675b/slva675b.pdf

  • 我现在用LSF0204,VrefA=3.3V,VrefB=5V,EN引脚直接接到VrefA上,从An口输入一个5Mhz的时钟,Bn口不接上拉电阻,也有和An口同样的波形输出,但是在Bn口加上拉电阻后,Bn口的输出波形被整个抬高了0.8V作用,即低电平0.8V,高电平4V作用,请问你遇见过这种问题吗?

  • An端口和Bn端口的上拉电阻分别是多少呢?
  • An端口没有上拉,Bn端口330Ω上拉时,低电平为0.8V左右,高电平4V左右,1K上拉时,低电平为0.3V左右,高电平3.4V左右
  • An端口无上拉,Bn端口上拉1K,低电平0.3V,高电平3.4V,达不到上拉的5V电平
  • 那就是对的,Bn端口的上拉电阻阻值越大,低电平越低;因为MOS管的导通电阻Rds(on)与上拉电阻分压了,上拉电阻阻值越大,相当于把分压后的电压往小推了。
    可以用万用表量下An为0V时,Bn的电压是多少,上拉阻值是多少,上拉到多少的电压,从而估算出导通电阻Rds(on)的大小,看是否在Datasheet标称范围内。

  • 电路里,当Bn端有上拉时,An和Bn端低电平都会被抬升相同的幅度,想问下这可能是什么原因?上拉电阻阻值越小,电平抬升越严重,感觉像电阻分压,但是An输入端接的是push-pull的输出,应该没有对地电阻才对吧。

    上拉电阻计算公式中的0.35V是否为预期的输出低电平?

    另外LSF0204内部结构是怎样的,是否只是一个开关?按我现在测试的结果,当An和Bn端都不加上拉,An端输入高电平,Bn端会输出相同幅度的高电平,这和手册中低电平时导通的描述不符。我之前以为LSF0204内部是类似MOS管搭建的电平转换电路,但这与我测试的结果不符。

    电路中,当Vref_A用单独的LDO供电,1.8V,Vref_B电压高于3.5V时,Vref_A电压就会被抬升,Vref_B电压越高,Vref_A电压抬升越严重。但是如果Vref_A连接到电源平面3.3V时,其电压不会随Vref_B的升高而升高。

  • 请问大佬,我用LSF0204应用于1.8V和5V转换,其中,5V通过LDO稳压至1.8V,实测1.8V被抬高到了2.7V,以至于其他1.8V供电的芯片不能正常工作,请教下该怎么解决电压抬高的问题呢? 您有没有遇到过这个问题?
  • 大佬,我用LSF0204应用于1.8V和5V转换,其中,5V通过LDO稳压至1.8V,实测1.8V被抬高到了2.7V,真如你所说,请教下该怎么解决呢?,抬高影响其他电路运行了,好头疼。
  • 可以尝试下,Vref_A不使用LDO供电,排除电平转换电路这边对其他电路的影响;Vref_A电压1.8V通过两个电阻从Vref_B的5V分压过来。
  • 尝试了,有效果,但是奇怪的是,稳压依然有浮动,按电阻6.8K和12K分压的1.81V,实测1.87V算合理,但是稳压那里跟LSF0204没有关联,依然有影响,原本5V-1.8V,实测1.95V。奇怪,在微雪电子买的十轴模块,用的LSF0204这款芯片竟然没有问题,那边的技术支持说没有遇到过电压抬高的问题,不晓得差异在哪。 0.0
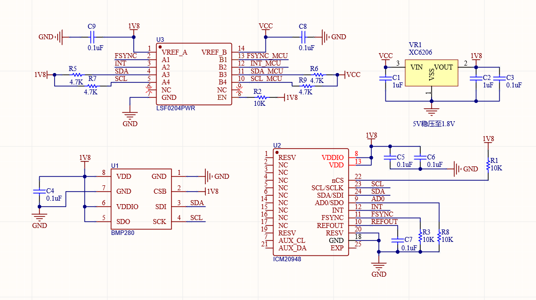
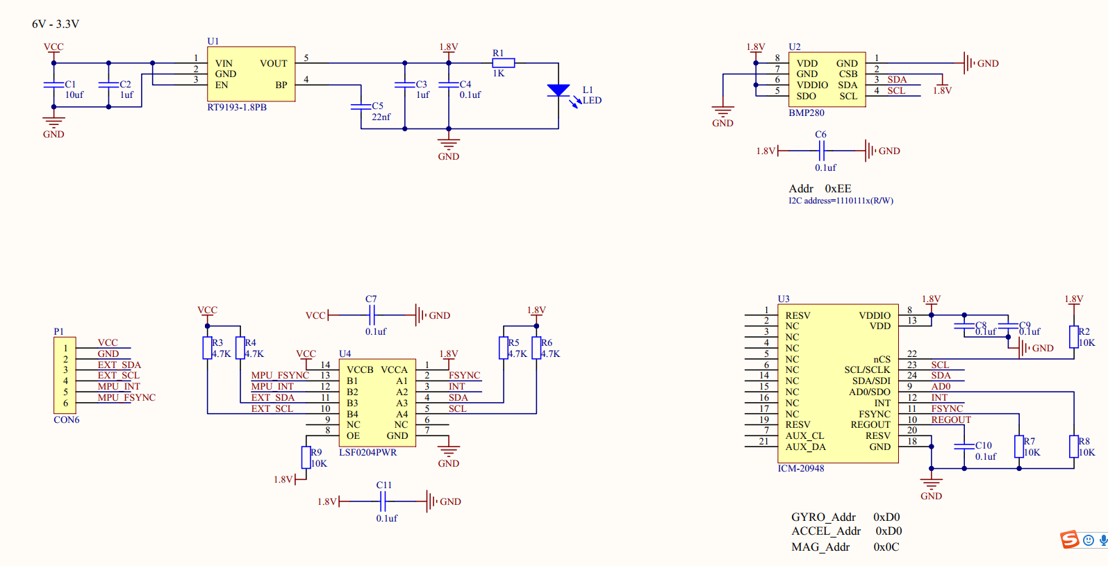
  • 最好二话不说,先上图。不然别人很难揣测到你的电路图是什么样子的...
  •    前两张是自己的原理图和PCB,最后一张是TaoB买的模块,我核对了下,稳压芯片不一致,把稳压芯片交叉替换,问题还在,排除了稳压芯片的问题,唯一可能就是PCB布局的影响了。   ·······