TI工程师您好!
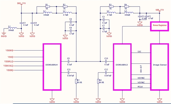
我们目前在做的产品用到DS90UB913/914做视频远距离传输,其中一个问题请指导一下:我们在测试单路传输时发现负极(AGND网络)有比较强的信号,如果将DS90UB913/914的负极与电源的负极隔离如下图所示L5为隔离负极用的电感,便会出现无法锁定的问题;请问两路或两路以上的传输应该如何隔离每一路之间的信号串扰,与系统其它电路之间应如何隔离,以避免引响其它电路。
This thread has been locked.
If you have a related question, please click the "Ask a related question" button in the top right corner. The newly created question will be automatically linked to this question.
TI工程师您好!
我们目前在做的产品用到DS90UB913/914做视频远距离传输,其中一个问题请指导一下:我们在测试单路传输时发现负极(AGND网络)有比较强的信号,如果将DS90UB913/914的负极与电源的负极隔离如下图所示L5为隔离负极用的电感,便会出现无法锁定的问题;请问两路或两路以上的传输应该如何隔离每一路之间的信号串扰,与系统其它电路之间应如何隔离,以避免引响其它电路。
使用high side switch, 可以解决干扰问题,另外 增加了保护,如TPS4H160-Q1,
http://www.ti.com/product/TPS4H160-Q1/description