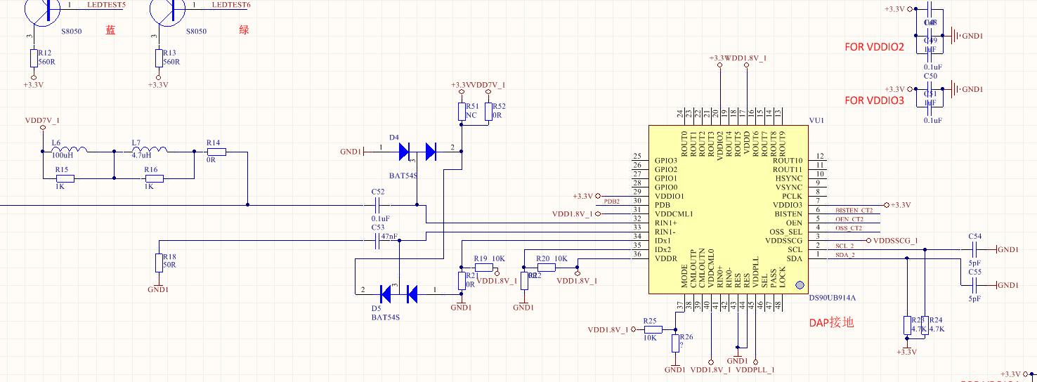
1:914与913配套使用,由914端屏蔽同轴线供电给913,经检测913端3.3V,1.8V电源供电稳定
2:913端接有摄像头(913与摄像头模组由德塞提供)
问题:
1:BIST=1时,LOCK,PASS一直为低电平,看论坛里说.LOCK,PASS一直为低,可能是电路问题,
我这边检查核对,并未发现跟评估板有何不同.LOCK,PASS无变化,并缩短同轴线长度,从50CM缩剪到10CM,但问题一样。
2:不管有没接913,I2C都可以跟914正常通迅
4:914端PCLK一直为低.
5:不接913时,914 RIN+-脚同频反相,可以测到400mV Vpp的信号,接上913后,变为200mV Vpp左右,两次信号有变化
6:以下对913的读写是否正确?
914地址0xC0
913地址0xB0
先设置I2C Pass Through,I2C Pass Through All
st->0xC0->0x03->0x18->stop
(2)914写数据到913
a:写0xA0到reg0x07中
st->0xC0->0x07->0xA0->stop
b:写数据0xC0到913 reg0x06中
(3)读取913 reg0x06中的值
