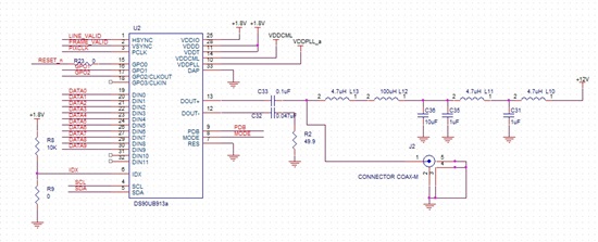
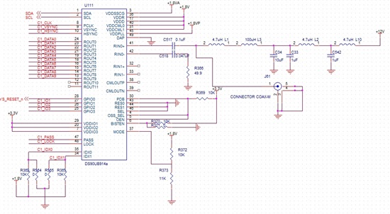
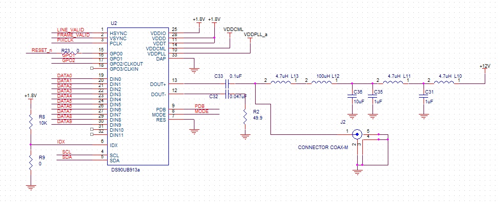
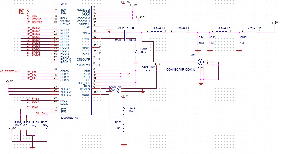
TI工程师,您好!ds90ub914寄存器可以通过dsp对其读写,但是913寄存器读写不了。我的913和914的电路图分别如下:
连接后lock信号一直是高电平,在BIST模式下PASS信号为高电平,而且914的0x26寄存器也能自动load 913的IIC地址,这些是否说明913和914以及它们之间的通讯都是正常的?但现在的问题是,一样的程序,少数914板子可以对913寄存器进行读写,而大部分914板子读写不了913寄存器,此时用逻辑分析仪看IIC的波形显示,没有913的ACK信号。请TI工程师给予解答,谢谢!

