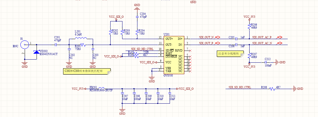
前期用GV8500做SDI输出,但由于供货问题准备使用LMH0302,看规格书基本pin对pin,但使用LMH0302测试无输出,在上GV8500 SDI输出正常。原理图如下:哪位大侠能否帮忙分析下
This thread has been locked.
If you have a related question, please click the "Ask a related question" button in the top right corner. The newly created question will be automatically linked to this question.
前期用GV8500做SDI输出,但由于供货问题准备使用LMH0302,看规格书基本pin对pin,但使用LMH0302测试无输出,在上GV8500 SDI输出正常。原理图如下:哪位大侠能否帮忙分析下
这两款是pin to pin的。
电路图基本没什么问题,输出使能已经拉高。
在LMH0302的差分输入端(1uF耦合电容前)加上100ohm匹配电阻看看呢。我看输出已经有75ohm匹配电阻,输入没加。