This thread has been locked.

If you have a related question, please click the "Ask a related question" button in the top right corner. The newly created question will be automatically linked to this question.

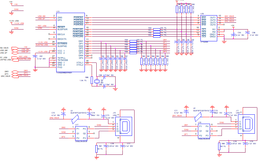
TUSB2046BIRHBR无法识别USB设备

Other Parts Discussed in Thread: TUSB2046B

应用TUSB2046BIRHBR对STM32L496的USB接口进行扩展,但经过TUSB2046BIRHBR后USB设备无法识别设备。