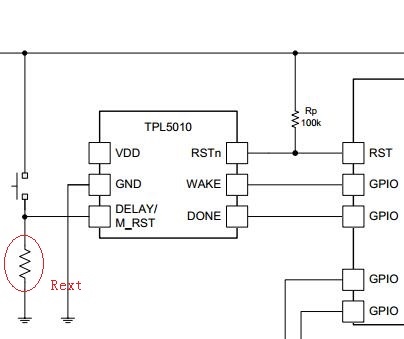
看文档介绍TPL5010静态功耗是nA级别的 但是我电路中加上去发现是150-200ua
我是按照经典电路画的 下图所示
请教下这个功耗怎么调? 是否和Rext有关?
This thread has been locked.
If you have a related question, please click the "Ask a related question" button in the top right corner. The newly created question will be automatically linked to this question.
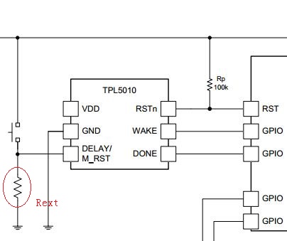
看文档介绍TPL5010静态功耗是nA级别的 但是我电路中加上去发现是150-200ua
我是按照经典电路画的 下图所示
请教下这个功耗怎么调? 是否和Rext有关?