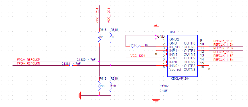
我是用一个供电电压是2.5V的LVDS电平输出的100MHZ晶振通过交流耦合以LVPECL电平的偏置方式连接到了CDCLVD1204上,可是芯片输出都是高电平,实测了供电电压3.12V,并且接地也正常,通道选择引脚拉低,使用0通道,不知道大家有么有遇到过类似的情况?抱歉 Seasat Liu,前几天出差了 没有看到你的回复~ 下面是我的原理图:
This thread has been locked.
If you have a related question, please click the "Ask a related question" button in the top right corner. The newly created question will be automatically linked to this question.
我是用一个供电电压是2.5V的LVDS电平输出的100MHZ晶振通过交流耦合以LVPECL电平的偏置方式连接到了CDCLVD1204上,可是芯片输出都是高电平,实测了供电电压3.12V,并且接地也正常,通道选择引脚拉低,使用0通道,不知道大家有么有遇到过类似的情况?抱歉 Seasat Liu,前几天出差了 没有看到你的回复~ 下面是我的原理图: