我们现在用了一款TUSB8020b芯片,上行接口使用3.0通信(2.0的dp/dm悬空未连接),目前我们的3.0相机设备在两个口上都能正常通信(3.0的U盘只能在1口上识别,2口不识别),但是2.0的设备无论插在哪个口上都无法识别,请帮忙分析一下,是什么原因,谢谢大家。
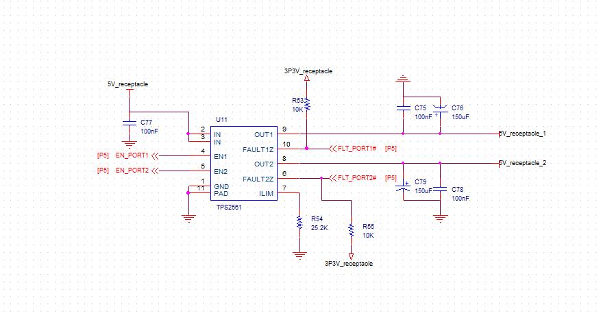
原理图如下:
This thread has been locked.
If you have a related question, please click the "Ask a related question" button in the top right corner. The newly created question will be automatically linked to this question.
我们现在用了一款TUSB8020b芯片,上行接口使用3.0通信(2.0的dp/dm悬空未连接),目前我们的3.0相机设备在两个口上都能正常通信(3.0的U盘只能在1口上识别,2口不识别),但是2.0的设备无论插在哪个口上都无法识别,请帮忙分析一下,是什么原因,谢谢大家。
原理图如下: