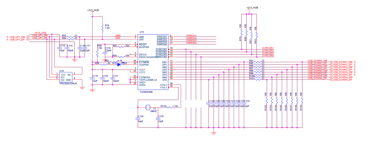
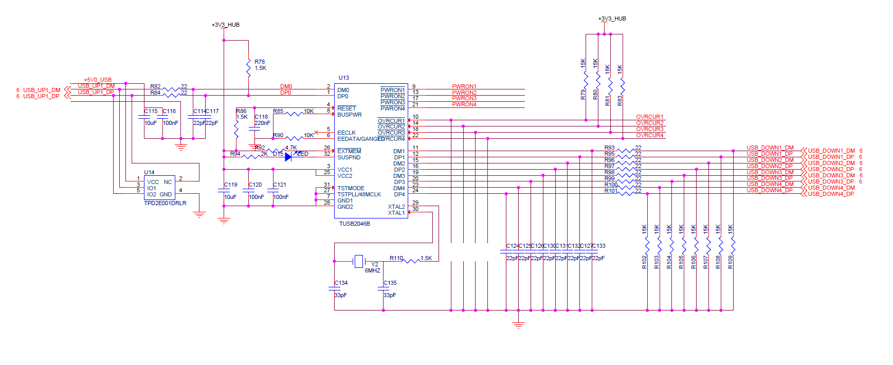
我参考DEMO设计的TUSB2046 -HUB 上行端口接入连接电脑后弹出未知USB设备,设备描述符请求失败,6MHz的晶振已起振。原理图如下:麻烦各位帮忙看一下,谢谢啦。
This thread has been locked.
If you have a related question, please click the "Ask a related question" button in the top right corner. The newly created question will be automatically linked to this question.