Dear All,
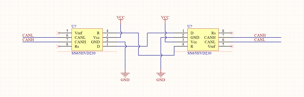
若使用SN65HVD230 CAN收发器做相互转发功能,即CANH和CANL通过CAN收发器转成TTL电平,然后再把这个TTL电平接到另外一个CAN收发器的R和D,另外一个收发器再转成CANH和CANL,附件为连接原理图,烦请帮忙查看该方案是个可以实现。
This thread has been locked.
If you have a related question, please click the "Ask a related question" button in the top right corner. The newly created question will be automatically linked to this question.
Dear All,
若使用SN65HVD230 CAN收发器做相互转发功能,即CANH和CANL通过CAN收发器转成TTL电平,然后再把这个TTL电平接到另外一个CAN收发器的R和D,另外一个收发器再转成CANH和CANL,附件为连接原理图,烦请帮忙查看该方案是个可以实现。
您这种转接方式我想还是背离CAN总线协议的,因为这种串联的方式,总线没法仲裁,CAN 总线在仲裁期间,是做“与”计算。
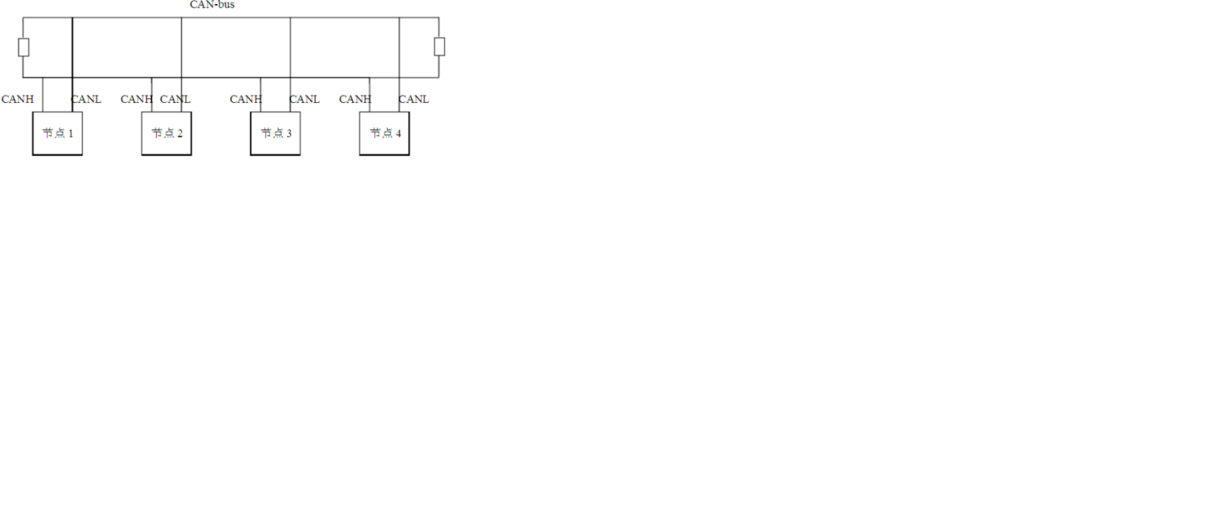
每个节点的电平都和总线上电平比较,就是我上面附上的拓扑结构,电平相同的节点就可以发送数据。
而这种串联的方式怎么做到主机和其中某个节点通讯呢,并且容易发生总线竞争。