我公司目前开发了一款新产品,该设备已进入了最后的试产阶段,其中设备中采用了TCA8418芯片扩展了按键功能,在测试过程中,出现了概率性按按键没反应现象,当出现问题后,我公司做了以下测试工作:
1、设备不能通过休眠唤醒恢复,已反复确认。只能开关机或控制拉低TCA8418芯片复位引脚,才能恢复按键功能。
2、通过示波器测试中断引脚状态,结论为:中断引脚一直维持低电平,按下按键与不按按键均一样。
从寄存器状态看, IC是工作的,中断状态未清,FIFO中有按键数据,但具体什么原因造成,目前还不清楚。
4、当设备恢复按键功能正常后,再复现问题概率就比较难了。---目前在安排测试复现中
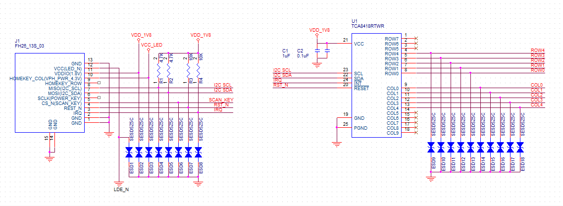
硬件原理设计如下:
由于此问题属于隐性,担心设备大量出货后,带大面积问题故障,故需要贵公司协助定位分析问题。谢谢
我公司目前开发了一款新产品,该设备已进入了最后的试产阶段,其中设备中采用了TCA8418芯片扩展了按键功能,在测试过程中,出现了概率性按按键没反应现象,当出现问题后,我公司做了以下测试工作:
1、设备不能通过休眠唤醒恢复,已反复确认。只能开关机或控制拉低TCA8418芯片复位引脚,才能恢复按键功能。
2、通过示波器测试中断引脚状态,结论为:中断引脚一直维持低电平,按下按键与不按按键均一样。
3、通过软件读取芯片寄存器状态,信息以下图:
从寄存器状态看, IC是工作的,中断状态未清,FIFO中有按键数据,但具体什么原因造成,目前还不清楚。
4、当设备恢复按键功能正常后,再复现问题概率就比较难了。---目前在安排测试复现中
硬件原理设计如下:
由于此问题属于隐性,担心设备大量出货后,带大面积问题故障,故需要贵公司协助定位分析问题。谢谢



