在测试bq32002时,无反应,经检查,VCC有3.3V的电源,
但Y2的32.768kHz的振荡器无起振现象(pin1和2之间量不到信号),
是不是线路有问题,又或者Layout有问题?
BQ32002-Circuit:是我一片板子的局部线路--BQ32002
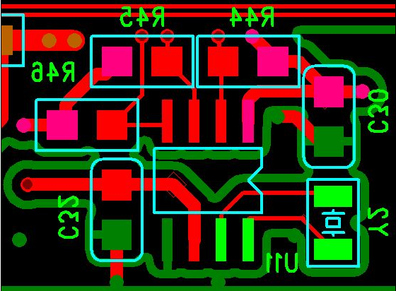
BQ32002-Buttom-Layout
BQ32002-Top-Layout
实体图-Top
实体图-Buttom
This thread has been locked.
If you have a related question, please click the "Ask a related question" button in the top right corner. The newly created question will be automatically linked to this question.
在测试bq32002时,无反应,经检查,VCC有3.3V的电源,
但Y2的32.768kHz的振荡器无起振现象(pin1和2之间量不到信号),
是不是线路有问题,又或者Layout有问题?
BQ32002-Circuit:是我一片板子的局部线路--BQ32002
BQ32002-Buttom-Layout
BQ32002-Top-Layout
实体图-Top
实体图-Buttom