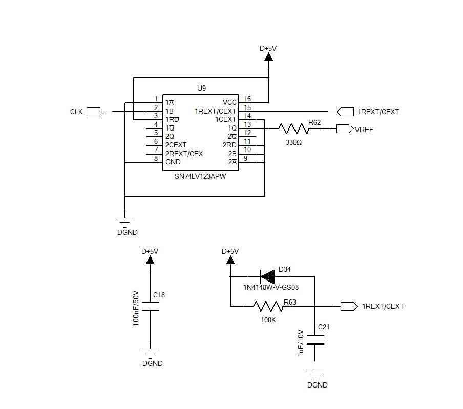
1. 只使用了1通道振荡器,2通道引脚如何处理?2通道的RD、B、A接地可以,CEXT和REXT/CEXT悬空可以?
2. CEXT接地时,脉冲宽度计算公式是tw = K × RT × CT 吗?1μF和100k时,K取1,宽度是0.1s,计算正确吗?
This thread has been locked.
If you have a related question, please click the "Ask a related question" button in the top right corner. The newly created question will be automatically linked to this question.