This thread has been locked.

If you have a related question, please click the "Ask a related question" button in the top right corner. The newly created question will be automatically linked to this question.

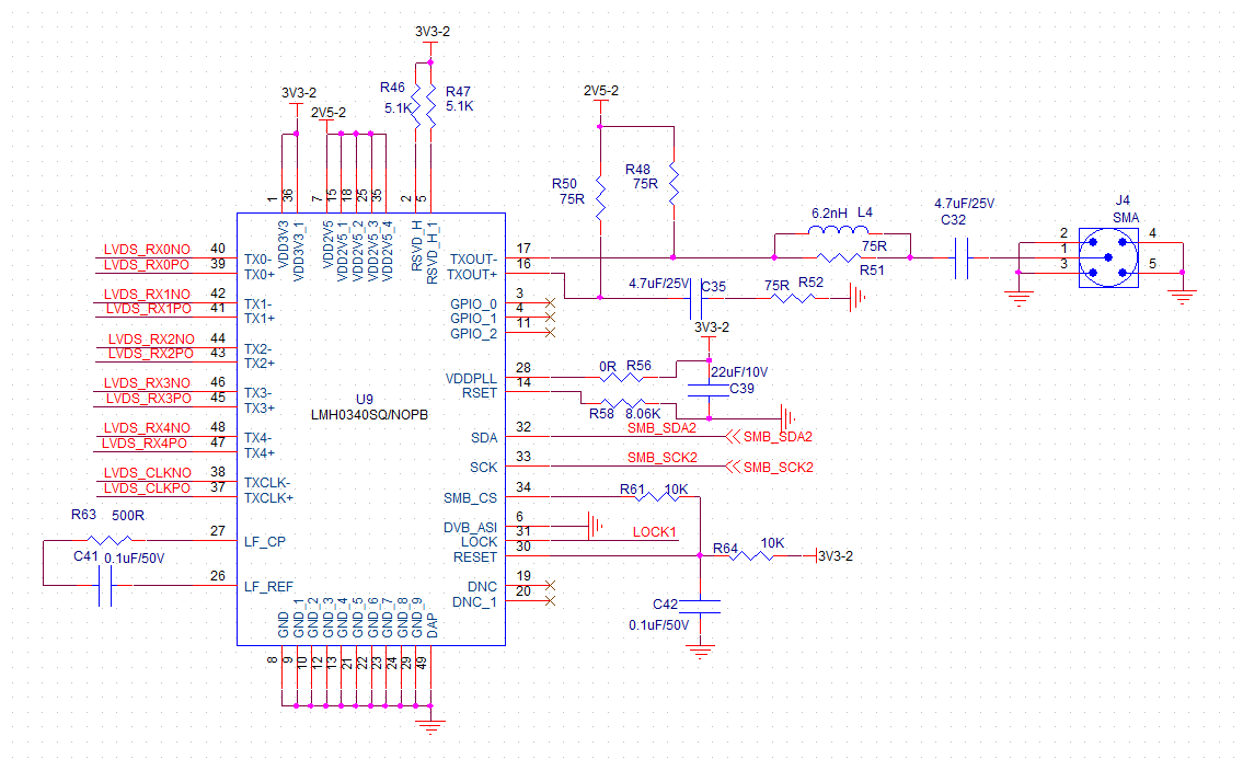
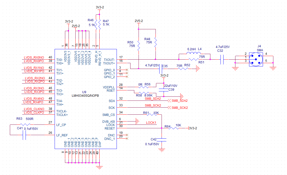
关于配置LMH0340无图像输出的问题



问题一:由于设计时的疏忽,输出端TXOUT-和TXOUT+反接了。后来在调试的时候,调换来接依旧没有图像输出,请问TXOUT-和TXOUT+调换是否对图像输出有影响。

问题二:主要目的是把输入的LVDS信号转换为3G-SDI,纯硬件配置,没有程序控制。可以lock,依旧没有图像输出,需要协助排查问题。

配置原理图如下,基本与datasheet的推荐相同: