您好:
我采用F28M35+DP83822设备,采用MII协议,测试时通过MDIO读取link状态,物理层link已建立。通过UIP协议(轻型TCP/IP),设置了MAC地址,和IP地址。在电脑主机设置同一网段和掩码,ping开发板设备,提示“无法访问目标主机”,ping不通。
观察ETHNET中断接收函数,发现从未进过中断,期间电脑主机一直在ping,发数据包。
请问各位前辈,咨询下问题排查思路。
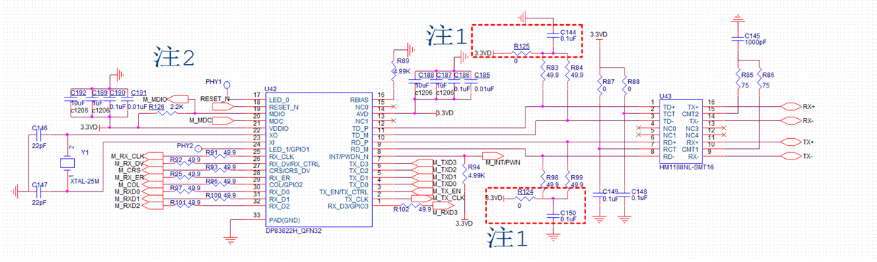
附电路原理图。
读取的DP83822寄存器状态如下:
BMCR:0x3100(100 Mbps,Enable Auto-Negotiation,Full-Duplex)
BMSR:0x786d(Auto-Negotiation process completed,Valid link established)
PHYSTS:0x0015(Auto-Negotiation complete,Full-Duplex mode,100 Mbps mode,Valid link established)
RECR:0x0000
PHYCR:0X8C21 (Auto-MDIX Enable,100Base-TX Full-Duplex link is active,PHY Address 00001)
1、测量供电电压、时钟、复位引脚正常。DP83822的PHY地址选择默认0X01。
2、RXCLK为2.5MHz,TXCLK为2.5MHz,mdc时钟为2.2MHz。
