这个元器件怎么与MCU进行SPI通讯,及它的配置怎么配置,有没有SPI通讯的参考代码?我SPI通讯读取设备ID时候总是0x00,读不出数据,是怎么回事?
This thread has been locked.
If you have a related question, please click the "Ask a related question" button in the top right corner. The newly created question will be automatically linked to this question.
这个元器件怎么与MCU进行SPI通讯,及它的配置怎么配置,有没有SPI通讯的参考代码?我SPI通讯读取设备ID时候总是0x00,读不出数据,是怎么回事?
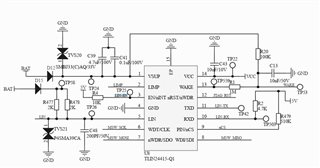
需要注意的是PIN/nCS管脚上电时的高低电平状态决定了设备的工作模式,具体查看datasheet 9.3.12 EN/nINT (Enable Input/Interrupt Output in SPI Mode)部分说明
SPI数据发送格式请查看datasheet中 9.5.1 SPI Communication
请注意SDI 上的输入数据是在 CLK 的上升沿采样, SDO 上的输出数据是在 CLK 的下降沿输出,因此在发送寄存器地址和数据时,数据需在上升沿处保持稳定。
您附的图中,CLK的第一个上升沿处,SDI上的数据也在变化,这样采集的数据可能不是期望的输入数据,因此需在CLK的上升沿处SDI数据需稳定;TLIN2441-Q1寄存器地址有00h到15h,您写入的地址好像也不是这个范围内的。
您好,您的问题解决了吗?如果还没解决,检查下MISO与MOSI是否接反了?
在地址0x0B 写入0x96 数据,发送数据为什么是0x8B 0x96?我认为应该是0x0B 0x96,您可以写入0x0B 0x96试试它的输出吗
通过下面表格,可以知道SPI在什么模式下可以工作
