Part Number: DP83822H
我通过代理渠道一共拿了大概1000-2000PCS的DP83822HR芯片,温度等级能到125度的芯片,因为我们公司的产品形态需要在高温下工作,目前大量发货的DP83822HR芯片统一出现了以下故障,就是客户用过一段时间后,网络就无法连通,返回我们公司返修发现都是下面的问题:
1.芯片11脚TD_M阻值无穷大
2.芯片10脚RD_P阻值出现差异变化,甚至对地短路
数量大概有50-100片
我的测试方式都是将故障芯片取下去掉锡,直接用万用表测试接地焊盘(于芯片肚子下方)和上述引脚的阻值。我发现正确的芯片,或者是全新的芯片,一组差分对的对地阻止总很很接近,大概在12K左右,在非常小的阻值误差范围内。比如RD_M(12.56K),RD_P(12.57K),TD_M(12.72K),TD_P(12.71K),每个芯片阻值多少会有一些误差,但差分对内阻值基本上都非常的一致。
而异常的芯片,要么是差分对内某一个脚无穷大,另外一个正常,要么是直接短路,或者是阻值差距很大,例如TD_M(无穷大)TD_P(12.45K) / TD_M(12.93K)TD_P(12.34K)
从统计上来说,大部分都是11脚或者是10脚出现故障。

下面是原理图


有的客户甚至不使用网络芯片的4个脚,但是等我们下次排查的时候,PHY已经连不上了,也就是说在没有任何信号接入的情况下,随着使用时间的增加,这个芯片都会出现故障!
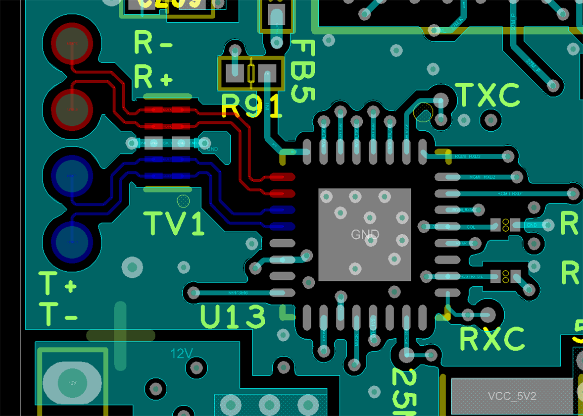
下面贴一下PCB,下图当中红色高亮和蓝色高亮的2对线,即为差分线

走线长度在500个mil左右,非常的短
请问有可能是什么问题?