现在我司在使用TUSB321RWBR和HD3SS3212IRKSR做TYPE C使用过程中,DIR管脚不能正常切换,详细描述如下:
我司设备为TYPE C 摄像机, 线材为一端为USB3.0 的A口,另外一端为C口,在不停插拔C口过程中,出现TUSB321RWBR的dir管脚电平不对,(理论上应低电平,实际上为高电平),造成HD3SS3212IRKSR不能正确切换,然后USB3.0识别异常。
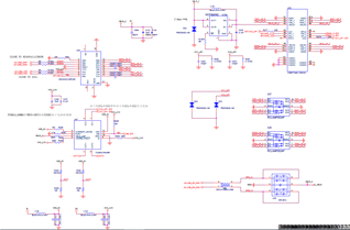
附件为电路原理图及线材示意图,请查看,麻烦看一下是什么原因,谢谢
.
This thread has been locked.
If you have a related question, please click the "Ask a related question" button in the top right corner. The newly created question will be automatically linked to this question.
现在我司在使用TUSB321RWBR和HD3SS3212IRKSR做TYPE C使用过程中,DIR管脚不能正常切换,详细描述如下:
我司设备为TYPE C 摄像机, 线材为一端为USB3.0 的A口,另外一端为C口,在不停插拔C口过程中,出现TUSB321RWBR的dir管脚电平不对,(理论上应低电平,实际上为高电平),造成HD3SS3212IRKSR不能正确切换,然后USB3.0识别异常。
附件为电路原理图及线材示意图,请查看,麻烦看一下是什么原因,谢谢
.
您好,您的问题和e2echina.ti.com/.../tusb321-tusb321-hd3ss3212irksr-dir 帖子中的问题重复,我会在另一个帖子里跟踪,所以先把这个帖子关掉了,有任何问题在另一个帖子中回复就好。