Initial we design the camera by mipi with DS90UB953 for transmission to DS90UB960 used 4G FPD-LINK Circuit.
Then our customer need us for double deserializer the DS90UB934 and DS90UB960 by different ECU boxes.
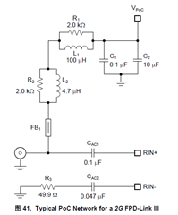
So we modify the FPD-LINK circuits from 4G downgrade to 2G for both using.
We want check it if we downgrade the circuit to 2G,is it still could using for DS90UB960 without modify circuits.
Please help us check is it have any risk or be care consider issue before using it.

