Hi:
现象:LED不亮,于是更换TCA6416A这颗芯片,但是LED还是不亮,再次更换芯片LED才正常点亮,测量不良的2pcs IC所有引脚对地阻抗,发现1颗IC的SCL引脚对地阻抗26.7kΩ,另一颗IC的SDA引脚对地阻抗7.2kΩ(正常的为MΩ);
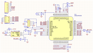
以上情况出现了2次,不知是静电击穿,还是我司的设计问题,原理图如下,请帮忙分析,不胜感激。



This thread has been locked.
If you have a related question, please click the "Ask a related question" button in the top right corner. The newly created question will be automatically linked to this question.
您好,是不是只有I2C接口对地电阻很小,但其他部分功能还正常?
如果这样的话,芯片是否有受到其他外力或者过应力的影响?也就是我们常说的EOS导致芯片功能部分失效,和ESD还是有差别的。
您好,EOS的原因通常是超出正常工作范围,持续时间比ESD事件长得多的意外施加过电压,这属于电路内事件。
而ESD的原因是大量电荷的释放,属于电路外事件。
如果EOS对器件造成的损坏,严重的话芯片应该会有裂痕,。