Part Number: LMH1297
布线问题
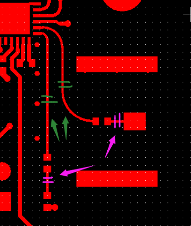
- 光笼子出来的走线,12G的射频线,请问走线同层不包地处理是基于什么考虑?
同层包地(GND离走线20mil以上,图下图右)是否会对信号有影响?


- 绿色两段,紫色两段需要严格等长吗,如果需要等长,误差可以做到多少?

- 相邻层挖开问题,为什么左边的不用挖,右边的需要挖?

- 这颗电容是否越靠近BNC头这边越好?

This thread has been locked.
If you have a related question, please click the "Ask a related question" button in the top right corner. The newly created question will be automatically linked to this question.
您好,这是一篇关于12G SDI PCB layout design guidelines,相信能帮助解决您的问题: