Other Parts Discussed in Thread: CDCE421A
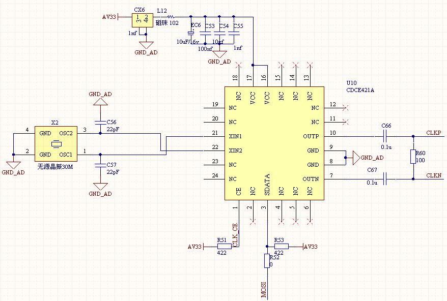
我现在使用CDCE421A产生一个30M的差分时钟,外部无源晶振使用的是30M的无源晶振,焊接好CDCE421A后发现XIN2接地,XIN1正常,通电后发现无源晶振没有起振,这个现象不正常吧?数据手册中说只有在单端LVCOMS输入时,XIN2可以接地,XIN1接时钟输入,我现在使用的是无源晶振的模式,也不知道是不是自己的电路的问题!插入电路图求解!!!
This thread has been locked.
If you have a related question, please click the "Ask a related question" button in the top right corner. The newly created question will be automatically linked to this question.
那很有可能是晶振负载电容问题,可查下晶振的Spec,看下负载电容值的大小,然后根据Cl=C1*C2/(C1+C2)计算XIN1和XIN2两端的电容大小是否匹配。