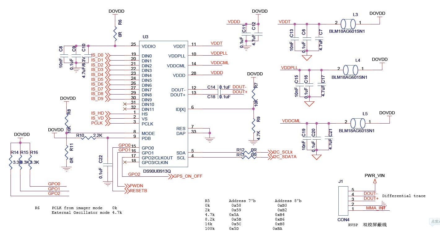
有谁用过ds90ub913/14吗?我能读取914的寄存器通过地址0xc0,但是913的寄存器一直不能读取,地址为0xb4。我在很多地方看到914的寄存器0x06会自动加载913的设备地址到其中,但是我们这里一直不行,请问是什么原因?
This thread has been locked.
If you have a related question, please click the "Ask a related question" button in the top right corner. The newly created question will be automatically linked to this question.
有谁用过ds90ub913/14吗?我能读取914的寄存器通过地址0xc0,但是913的寄存器一直不能读取,地址为0xb4。我在很多地方看到914的寄存器0x06会自动加载913的设备地址到其中,但是我们这里一直不行,请问是什么原因?